
20年前,加州大学的一对夫妻教授研究出了一种堪比科幻恐怖片的疯狂抗衰方法[1];2年前,这种方法在经历了大量验证和改良后在抗衰富豪圈风靡一时;2个月前,祖孙三代一起尝试这种方法的抗衰达人来到时光派第五届干预论坛,分享自己的相关经验。
相信熟知抗衰的友友已经猜到,这种方法就是换血抗衰!将年轻小鼠的血输给老年小鼠,就能神奇地逆转其衰老……方法是好方法,可惜因为一些伦理方面的考量在学界颇有争议。
近,威尔康奈尔医学院的研究团队通过对衰老个体血液的研究发现,原来只需要消除一个血液因子,就能延寿25%、解决多种血液衰老问题、甚至破解讨论了20年的换血抗衰伦理难题[2]?
成年人的血液只占体重的8%,但密布在身体每一个角落。而且,分布广的根本原因是功能强大,血液为全身所有其他组织运送氧气和养分,再运走代谢废物,说是其他组织的“衣食父母”也不为过。
那么,在面临衰老威胁的时候,血液当然也会承担信使的功能,把青春或衰老的“讯息”带到身体的每一个角落。这是加州大学Conboy夫妇教授开发换血抗衰法的底层逻辑,也是本文研究开展的基础。
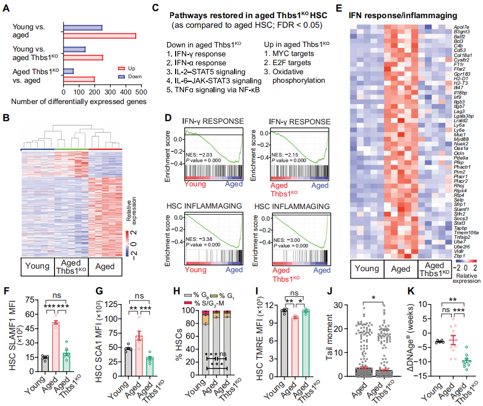
研究者们分析了年轻和老年小鼠体内血细胞中关键的一种——造血干细胞(HSC)之间的基因表达差异,终一共搜罗到117个基因,组成了名为HSC_INFLAMMAGING的衰老小组。
图注:研究者们找到的117个“衰老基因小组”
这个小组看着“人才济济”,但其中不乏大家的老朋友:干扰素(IFNγ/α)、肿瘤坏死因子α、NF-κB经典炎性通路、白细胞介素2……大多和炎症或炎症因子相关;但除炎症相关通路外,还有主管造血干细胞分化方向的相关基因。
造血干细胞作为整个血液系统的和“种子库”,能分化出所有的血细胞类型,但其分化方向又能分为髓系和淋巴系两大类别,前者主要包括红细胞白细胞(这里指普通中性粒细胞)血小板等普通职能单位,而后者则是B细胞T细胞和NK等免疫细胞。
“普通部门”和“budui”都很重要,所以,年轻造血干细胞在分化中会兼顾髓系和淋巴系;但随着年龄的增长,衰老了的造血干细胞会表现出明显的髓系分化偏向,从4月龄幼鼠的50%提升到19月龄老鼠的60%,再到26月龄的80%。
这种分化偏好的转变造成的直接影响就是,中性粒细胞多多而特异性免疫细胞不足,对抗各种病原体的能力下降的同时炎症等自身风险提升了。
同时研究者们发现,不仅分化偏好的转变能影响炎症,炎症也能影响分化,暴露在急性炎症下的小鼠造血干细胞也更容易分化出髓系细胞。
图注:随着衰老的进程,造血干细胞的分化偏向会像髓系倾斜
综上,站在全局的角度看问题就会发现,血液衰老主要的特征就是造血活性的降低(产生细胞类型的失衡)及慢性炎症(炎性通路的激活),那换句话说,想换上“年轻血液”,其实也就是要解决这两个问题。
慢性炎症大可吃“药”解决,派派报道过的抗炎物质不胜枚举,但吃多了终归会有隐患;而且分化偏向的问题不好办,这俩问题缺一不可,一个解决不了,那说“替代换血”就是一纸空文:
研究者证明,有髓系偏好的老造血干细胞是没办法好好工作的(即通过分化重建血细胞体系),谁家新换的血里,造血干细胞光吃饭不干活的哇!
图注:衰老的造血干细胞不仅没法好好干活(分化潜力几乎降至0),还有线粒体功能障碍
如果能有一个按钮,能一键同时解决这俩问题就好了!研究者们通过对比诱导炎症和自然衰老中的血液情况,还真筛选出了一个在炎症和造血干细胞分化中都能发挥作用的因子——血小板反应蛋白1(Thbs1)。
Thbs1是个啥?虽然冠以能修复血管的血小板的名字,但Thbs1却是“另类”,它专门负责抗血管生成。之前的研究发现,虽然它主要在肿瘤血管生成中发挥积极的“捣乱作用”,但过多的Thbs1也和多种与年龄相关的病理状态有关,包括心血管和代谢疾病。
在本文研究中,研究者们用模拟病原体入侵并能产生炎症的的poly I:C和LPS作用于年轻小鼠,它们体内的Thbs1表达量就会增加至5倍,而在自然衰老小鼠的血液里,Thbs1表达量也增加至2倍;
图注:在病原体诱导的炎症或衰老作用下,Thbs1蛋白的表达量都会上升
在造血干细胞培养环境中人为添加Thbs1蛋白,则这些细胞的HSC_INFLAMMAGING衰老基因组表达量水平就会上调,相反,敲除这些细胞的Thbs1,则HSC_INFLAMMAGING表达也会下降。
等等,让HSC_INFLAMMAGING表达下降?那不就包括了炎症相关基因和分化偏好相关基因这两部分吗?难道“一键年轻”的目标就要通过敲除Thbs1实现了?
图注:敲除Thbs1后造血干细胞与衰老或炎症相关的通路显著降低,尤其是干扰素(IFN)途径
首先,研究者们使用比较保守的抗体进行测试,只会消除已有的Thbs1蛋白,而不会对基因本身产生影响。
在一款编号为A4.1的Thbs1单克隆抗体作用下,造血干细胞的分化能力还真得到了改善:与衰老相关突出的干扰素途径(IFN)表达得到了降低,初步确认了Thbs1消除在造血干细胞抗老过程中的双重作用。
图注:抗体A4.1作用下,造血干细胞的移植潜力得到恢复,IFN等衰老相关通路表达下降
用抗体没危险还切实有效,那接下来研究者们就放心大胆地开始采取更激进的方法——基因编辑。他们敲除了小鼠的Thbs1并在长达19个月(涵盖了小鼠生命的大部分时光)的时间内监测它们的各项身体指标,从基因和分子到器官和个体。
衰老基因大灭绝,你也被逆转了?
首先当然是对已初步了解效果的验证。之前在细胞上检测出来的HSC_INFLAMMAGING衰老基因组表达的下降,在小鼠的身上也得到了体现:衰老相关炎性基因的表达被全线抑制,其他衰老相关的,如DNA损伤、细胞周期蛋白、表观遗传年龄等都得到了不同程度的减少。
图注:敲除Thbs1(绿色)能改善老年小鼠(红色)的各项衰老分子指标,逆转至年轻水平(灰色)
在这些基因表达调整的基础上,血液细胞功能想不改善都难。
No.2
一键刷新老年血液,造血能力↑↑↑
首先当然是前文中被拎出来当典型的造血干细胞分化倾向。研究发现,被敲除了Thbs1基因的19月龄(老年起点)小鼠的造血干分化能力能完全恢复到4月龄(青春期)小鼠水平;即使是26月龄(晚年)小鼠,也能恢复50%。
其次年轻细胞的占比,正常造血干细胞要分裂分化,衰老的自然也要,但在敲除了Thbs1后,这些“不再具有竞业优势”的干细胞的扩增也会减少,从根源上解决衰老细胞过多问题。
造血干细胞支棱起来了,整个血液系统自然也不会太差。通过对19月龄小鼠的“体检”发现,其他对照组中出现的与年龄相关的造血功能障碍,如贫血、血小板增多症(会导致头痛、出血、虚弱等[3])和中性粒细胞增多症(会导致栓塞等)等,都没出现。
图注:在分子指标改善的基础上,小鼠衰老相关的血液功能障碍得到了逆转
No.3
大延寿25%,受益的远不止是血液
血液健康年轻化得到了全面的见证,那问题就剩后也是初的那一个:Thbs1消除能代替换血吗?传统意义的换血通过输血将体内部分衰老的血液换成年轻人的,本文其实做到了一样的事情,甚至更多(改善整个血液系统),那它实现或者超越换血抗衰也是应该的。
在万众期待下,一份21月龄“老”鼠的身体报告新鲜出炉,见证了“新型换血抗衰”的强大潜力:
图注:敲除了Thbs1的老年小鼠不再受到发福的困扰,且筋骨更加强韧
除了血液,小鼠全身炎症水平都得到了改善;随年龄增长受困于发福等问题的身体成分也有年轻化,脂肪含量减少,但骨密度增加,促进成骨的通路表达上升而促进成脂的下降;细胞外基质维持和血管生成的相关通路表达增加,而血管破坏减少……
后,在这一系列健康抗衰指标的共同推动下,小鼠中位寿命延长了10%,大寿命延长了25%,抗衰和延寿一个都没落下。
图注:Thbs1敲除极大地推动了小鼠寿命的延长
换血抗衰是够疯狂,但如果能有一种方法作为平替,在碰任何一滴血液、也不用损害他人利益的条件下就能完成“换血”,热衷于抗衰的,你愿不愿意试一试?
消除Thbs1的方法目前还不够成熟,基因编辑不能给人使用,抗体A4.1作用效果有限的同时尚未商品化,那除了等待针对它的成熟方法上市,我们还能做什么?
一项研究指出,高盐饮食能显著增加血浆和血细胞中Thbs1的表达量[4]。所以,为了消除血液中与“龄”俱增的Thbs1,也为了预防如高血压等衰老相关慢性病,先控制饮食中的含盐量吧!
